据悉2014年11月25日,国家发改委向8个行业协会下发了关于征求对《推进药品价格改革方案(征求意见稿)》意见的函。在此之前发改委药品价改方案已经多方意见征求,征求对象包括地方物价系统、卫计委及人社部等相关政府部门。
本次意见稿是根据国务院常务会议通过的(近期加快推进价格改革工作方案)制定本方案。主要内容如下:
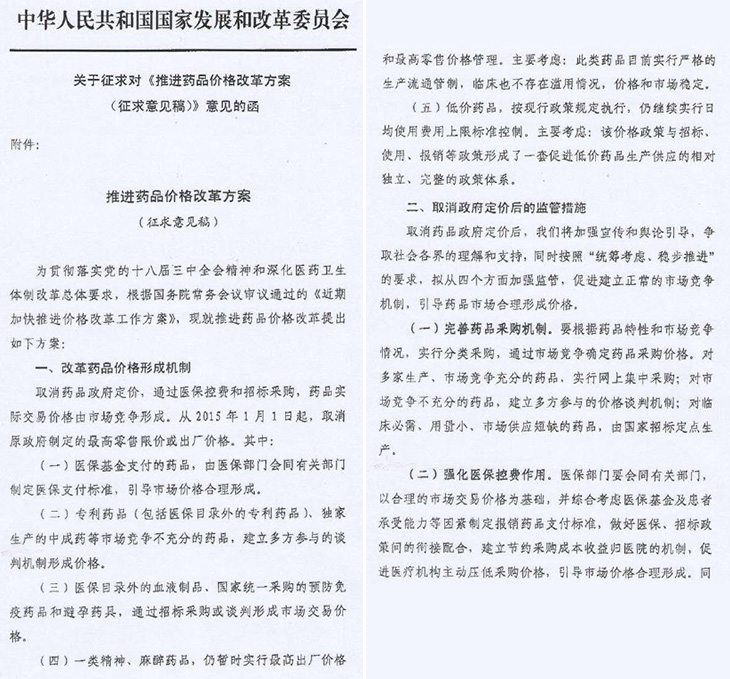
一、改革药品价格形成机制
取消药品政府定价,通过医保控费和招标采购,让药品实际价格由市场竞争形成。从2015年1月1日起。取消原政府制定的最高零售限价或出厂价格。
1、医保基金支付药品,由医保部门会同有关部门制定医保支付标准。引导市场价格合理形成。
2、专利药品(包括医保目录外专利药品)、独家生产的中成药等市场竞争不充分的药品,建立多方参与价格谈判形成机制。
3、目录外血液制品、国家统一采购的预防免疫药品和避孕药具,通过招标采购或谈判形成市场交易价格。
4、一类精、麻药品,仍暂时实行最高出厂价格和最高零售价格管理。
5、低价药品,按现行政策执行,仍继续执行日均费用上限标准控制。
二、取消政府定价后的监管措施
从四个方面加强监管,引导药品市场合理价格机制形成
1、完善药品采购机制
此处呼应卫计委主导的公立医院采购实施意见(略)
2、强化医保控费作用
医保部门要会同有关部门,以合理市场交易价格为基础,综合考虑医保基金及患者承受能力来制订报销药品支付标准,做好医保、招标政策衔接配合。建立节约采购成本归医院机制,促进医院主动压低采购价格。同步推进医保支付价格改革,实行总额控制基础上的按病种、按人头付费的复合型付费方式。
3、强化医疗行为监管
加强对医院诊疗行为监管,抑制不合理使用药械及过度检查等,强化医药费控制。(略)
4、强化价格行为监管
价格主管部门要制订药品价格行为规则,健全药品价格监测体系。重点做好竞争不充分药品(即专利药品(包括医保目录外专利药品)、独家生产的中成药)出厂(口岸)价、实际购销价格的监测和信息发布工作。价格变动频繁或价格波动幅度较大的,必要时开展成本价格专项调查。对价格违法和垄断行为,严肃查处。
三、政策影响评估分析
取消药品政府定价后,由于有招标采购机制约束,医院销售药品价格不会上涨。但不排除改革初期,零售药店销售部分药品价格会有所上涨。总体来看,由于有医保支付标准引导,以及招标采购机制和医保控费机制综合制约(价格放开后未来主要价格管理应由卫计委和医保部门负责),加之对市场交易价格监测监管强化(物价部门主要职责是加强市场监管)。绝大部分药品市场交易价格不会上涨。长远看医保支付标准对市场交易价格有较强引导作用。特别是建立节约采购成本收益归医院机制,医院有动力压低药价,加之医保支付标准实时动态调整,经过几轮(压价)调整后,医保支付标准就可以反映市场真实情况。使药品市场价格保持在合理水平上。
发改委征求意见稿更深一层意思其实就是放开价格主要原因在于由政府主导降价行为动力不够。继续由政府主导降价将产生更多低价药,甚至短缺药品。只有采取推进医保支付标准来推动医院主动压低采购价格即市场主导药品价格降低。才是未来药品降价主流。由于有招标采购和医保控费机制约束。放开价格后药品价格不会上涨。通过医院主导压价,招标限价和医保调整,再压价,招标和医保再调整,几轮调整后,药品价格就更接近市场真实价格了。在目前进行的医保支付价格改革,比较引人关注的就是福建三明和重庆,两地支付模式都采取节约采购成本收益归己,超出部分由患者或医院承担激励机制。三明模式以最低价确定支付基准价格,比较激进,但却适合三明这种经济欠发达地区实际。重庆选择均价支付,并划分支付档次,温和却不失稳妥,表明重庆医保基金比较充裕。上述两种模式都只是对医保支付标准有益探索。在放开药价大背景下,相信未来还会有更多省市参与医保支付标准试点改革。这一切都应归功于发改委医药价格放开的明智选择。
附:




来源:药招信息网

3080
2014-11-26
返回列表
